首页
概况
单位简介
历史沿革
机构设置
专家学者
漫游荆博
新闻
通知公告
新闻速览
党建
党规党纪
党风廉政
教育实践
社区服务
展陈
基本陈列
临时展览
交流展览
藏品
藏品管理
馆藏精品
文物保护
藏品信息
宣教
讲解导览
趣味讲堂
社会教育
志愿服务
考古
田野考古
考古研究
学术交流
文物研究
古建
资源概况
古建印象
保护修缮
文创
产品研发
参会参展
成果
馆刊资讯
研究成果
奖励荣誉
服务
咨询反馈
预算决算
采购公告
安全防范
无障碍阅读
|
荆州博物馆2026年春节假期开放公告
文物保护
藏品管理
>
馆藏精品
>
文物保护
>
藏品信息
>
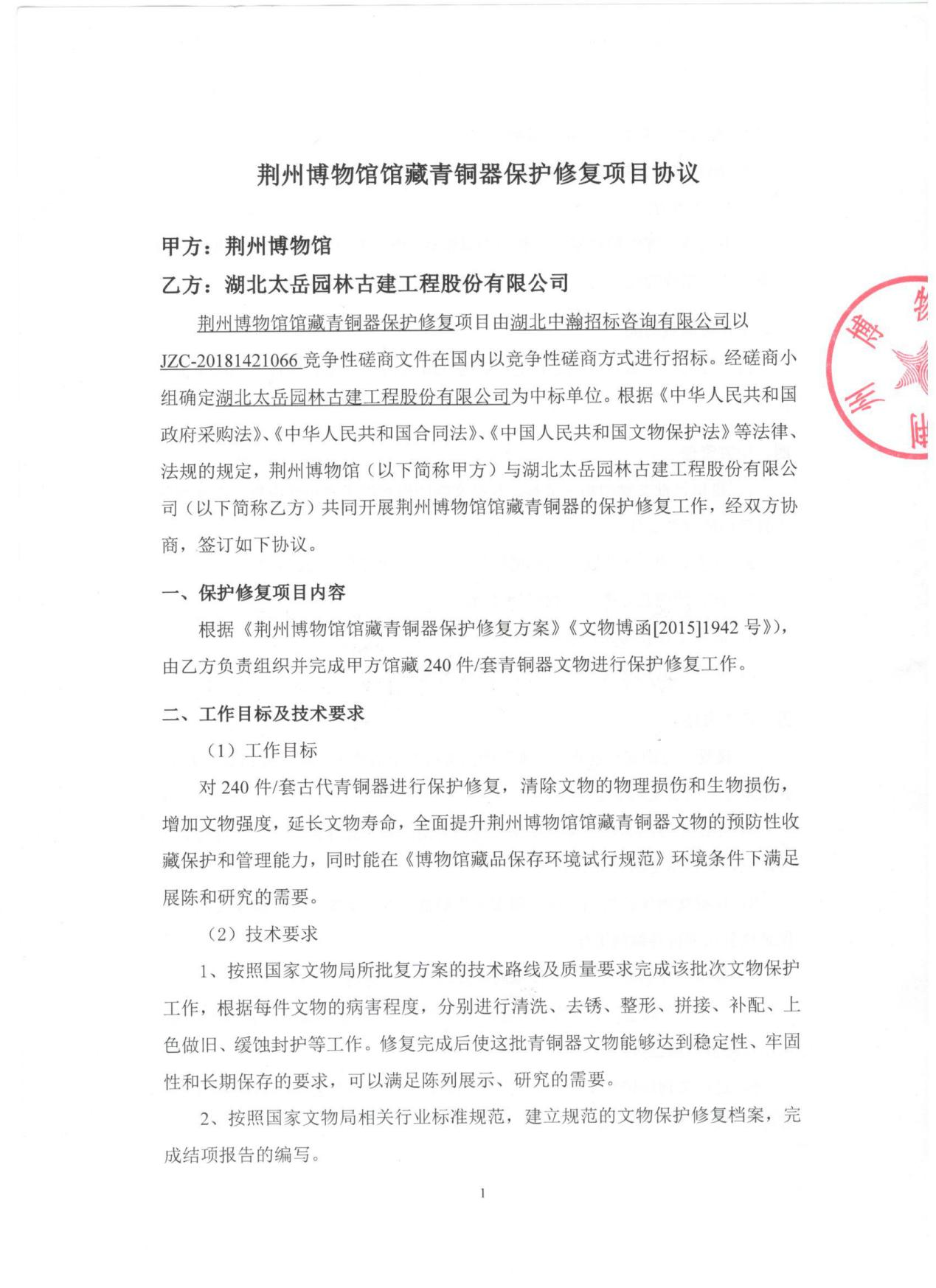
荆州博物馆 馆藏青铜器保护修复项目 实施情况汇报
时间:2022-11-28
点击:6338937
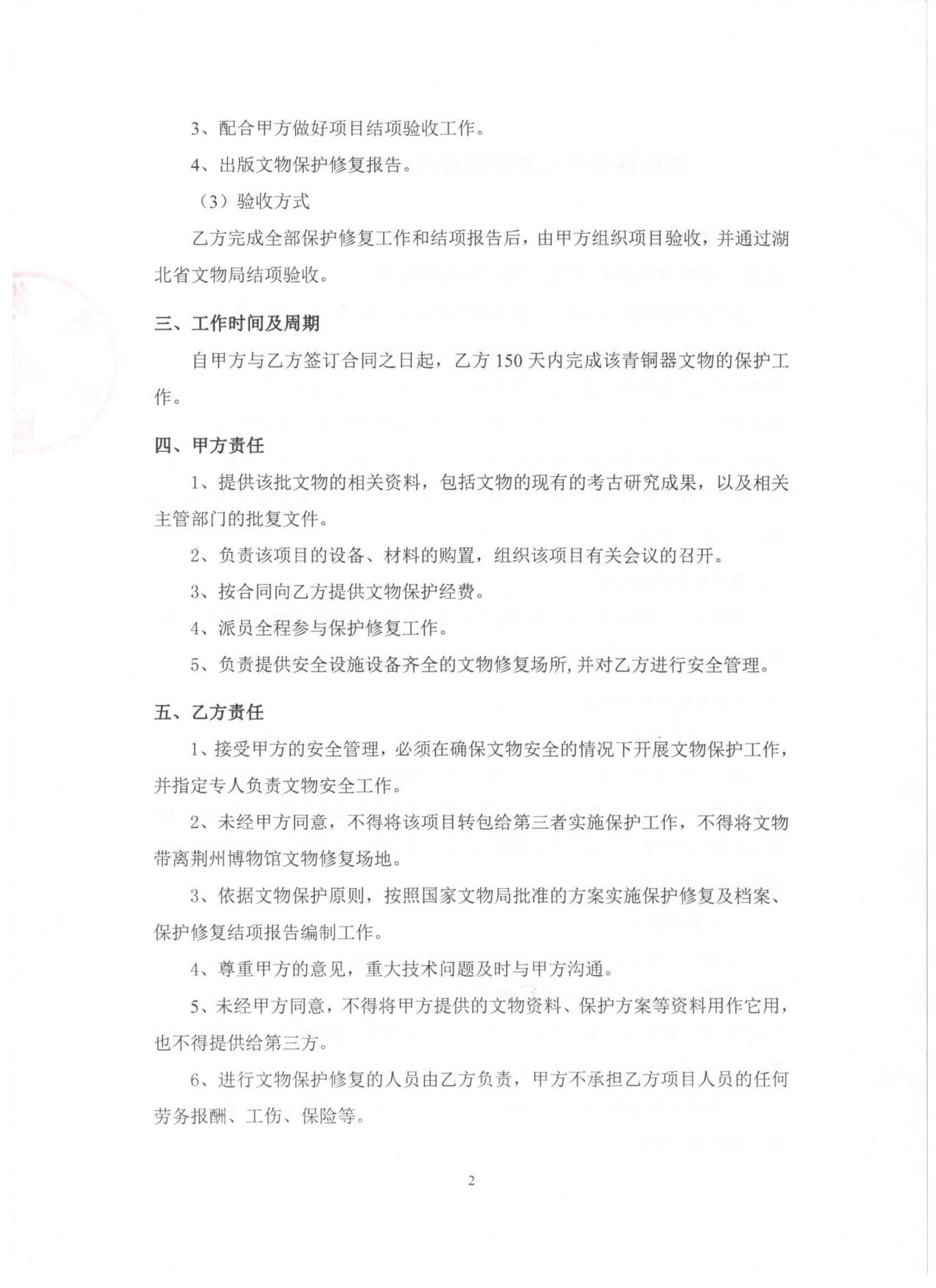
荆州博物馆馆藏青铜器保护修复项目协议
1
荆州博物馆馆藏青铜器保护修复项目协议
2
荆州博物馆馆藏青铜器保护修复项目协议
3
荆州博物馆馆藏青铜器保护修复项目协议 4
«
<
8
9
10
11
12
>
»